Profile PictureStefanie Meer
CHF5

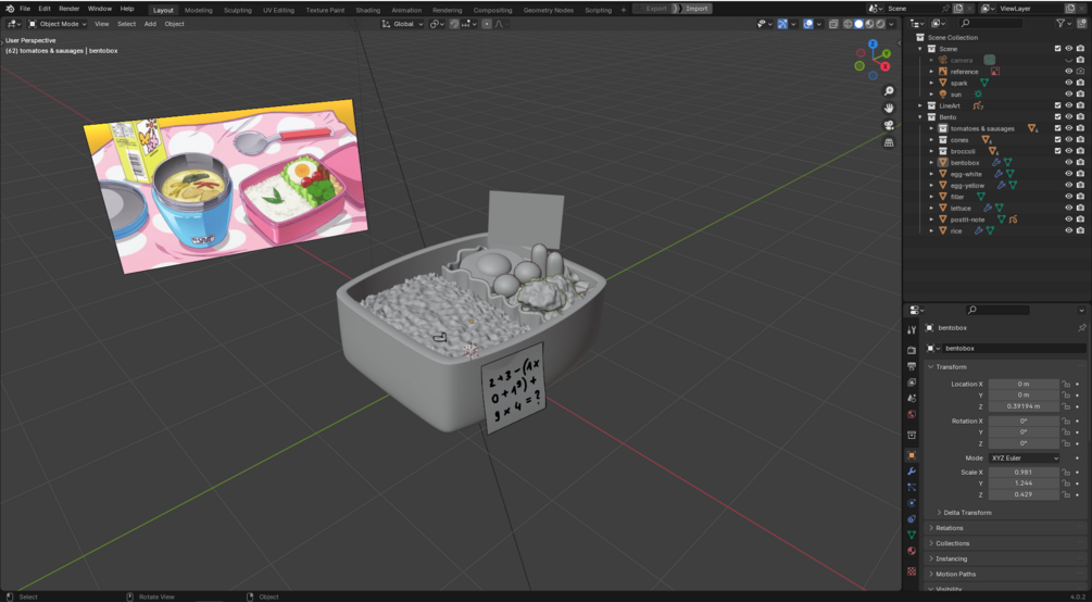
Bento Box - How to make Anime Food in Blender

Add to cart

Bento Box - How to make Anime Food in Blender

CHF5
1 rating

Hi guys!

My pinterest is full of delicious looking anime food, so I thought it could be fun to recreate this Bento Box in Blender and share my project file with you! For anyone interested in learning how I made this and what goes into crafting a render like this. 😊


You will get:

  • My .blend file
  • with organized node setups and descriptions for easier understanding
  • A PDF-Tutorial with tips and tricks, describing my workflow (16 pages):
    • how I'm setting up my scene
    • how I am modelling things like the broccoli or the rice
    • how I am setting up the shaders
    • and more!
  • And a troubleshooting guide (2 pages), going over the most common problems I've encountered when creating an anime scene in Blender, like for example the shadows having weird jagged edges.


Note:

  • I’ve used Blender 4.0. If you are using a different version and encounter any problems, please let me know!
  • This is based on an anime reference I found on Pinterest: https://pin.it/1GuRNUAJj


Thank you! <3

Add to cart

Ratings

5
(1 rating)
5 stars
100%
4 stars
0%
3 stars
0%
2 stars
0%
1 star
0%
Powered by